• 学校概况
  • 国际课程中心
  • 中学部
  • 小学部
  • 幼儿园
  •  大气  责任  卓越  
  • 招 生
  • 招 聘
  • 后勤保障
  • 艺术中心

国际课程中心

  • 学部介绍
  • 国际课程中心
    • 剑桥国际课程中心
    • 美国国际课程中心
    • 华文课程中心
    • 西澳国际课程中心
    • 日高国际课程中心
  • 教师团队
    • 学部领导
    • 教研组
    • 学生处
  • 学生风采
  • 学部动态
  • 打印文本
  • 将文本通过邮件发送
  • 应聘金苹果

学部动态

首页  >  学部动态


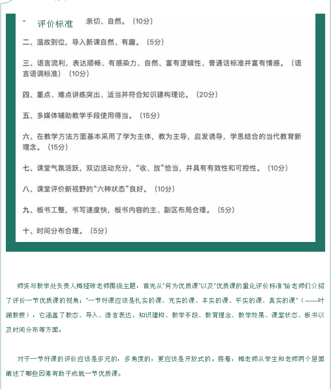
金苹果国际部校内教师培训一丨如何上好一节优质课?

1.png

2.png

3.png

4.png

5.png

6.png

7.png

8.png

QQ截图20181114152442.png

QQ截图20181114152459.png

Copyright 2000-2026 Shanghai Gold Apple School  |   联系我们

上海市民办金苹果学校版权所有   zb@jinpingguo.com   沪ICP备15014037号  

上海金苹果学校地址:上海市浦东新区巨峰路1555号   邮编:201208   访问人数:9574891